taptap点点体育
首页
学院概况
学院简介
历史沿革
领导介绍
校徽校训
校庆献辞
组织机构
组织机构
系部建设
科创服务系
影视文化系
教育与管理系
建筑工程系
卫生与健康系
基础部
招生就业
招生信息
就业信息
学生管理
学工动态
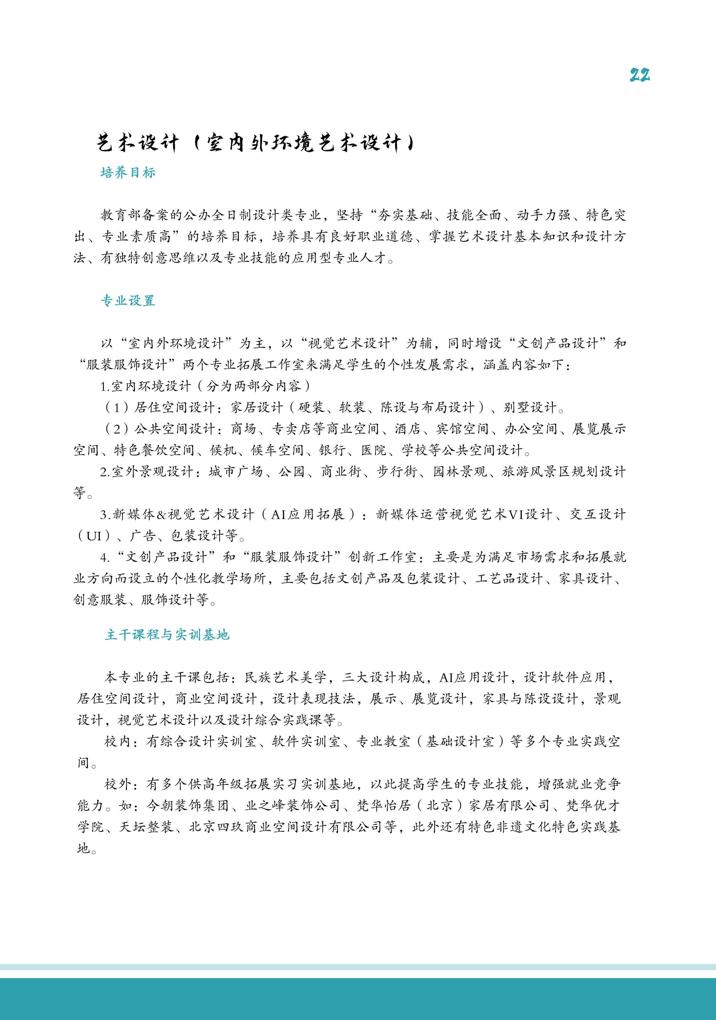
思政园地
心灵驿站
科学研究
科研动态
大创风采
对外交流
党政群团
党委办公室
学院团委
行政办公室
工会
社会培训
对外合作处
开放大学
学校概况
专业介绍
招生信息
通知公告
校友风采
信息公开
学生管理
党政信息
人事师资
招生就业
教学科研
财务管理与审计
食堂管理
工会社团
年度报告
招生信息
高招自主
高考统招
五年一贯制
高职扩招
联系我们
高考统招
首页
-
招生就业
-
招生信息
-
高考统招
2025年taptap点点体育高考统招报考指南
时间:2025-06-23 13:09
上一篇:无
下一篇:2024年资助体系